www.kappmeier.net


Elektronik-Basteleien  -  DEALER Vorverstärker  -  DEALER RIAA

27.09.2025

DEALER RIAA - ein Phono Modul



(in Arbeit)


Ein RIAA Modul dient der Korrektur und Verstärkung des Signals eines Plattenspieler-Tonabnehmers. Das Thema ist allerdings so komplex, quasi eine Wissenschaft für sich, da gehe ich nicht näher drauf ein.

Bislang nutzte ich einen "NAD Phono Preamp PP2", dies ist ein kleines, handliches Gerät im Blechgehäuse. Eine Zeit lang war dieser, seines Gehäuses beraubt, zusammen mit einer geschalteten Steckdose, in einem größeren Gehäuse untergebracht. Dies war so groß, das der Thorens Plattenspieler darauf seinen Platz fand. In die Steckdose gehörte der kleine Trafo des Thorens, dieser war die ganzen Jahre davor immer am Netz...

Das war jedoch nicht schön und ich hatte immer mal wieder kleinere technische Probleme, so wurde alles zurück gebaut. Der Trafo wird gesteckt wenn er gebraucht wird.

Im Internet gibt es unzählige Artikel zum Thema RIAA Entzerrung und Verstärkerschaltungen. Sogar TI hat Beispielschaltungen in den Datenblättern seiner OP-Amp (z.B. LM833).

Eine Seite ist mir jedoch ganz besonders ins Auge gefallen. Es gibt da jemanden in Australien, der seit Jahrzehnten Schaltungen veröffentlicht : Elliot Sound Products - kurz "esp".

Er hat dort eine ganz feine RIAA Stufe entworfen :  Project06   - diesem werde ich mich hier widmen.

Anfangs als separates Gerät vorgesehen, versuche ich es als Erweiterungsmodul für die DEALER 4in1 Platine umzusetzen. Das erste seiner Art...

Eine kleine Einschränkung vorweg: Die Schaltung funktioniert nur mit MM-Tonabnehmer, für MC ist die Verstärkung zu schwach. Dazu bräuchte es eine weitere OP-Amp Stufe


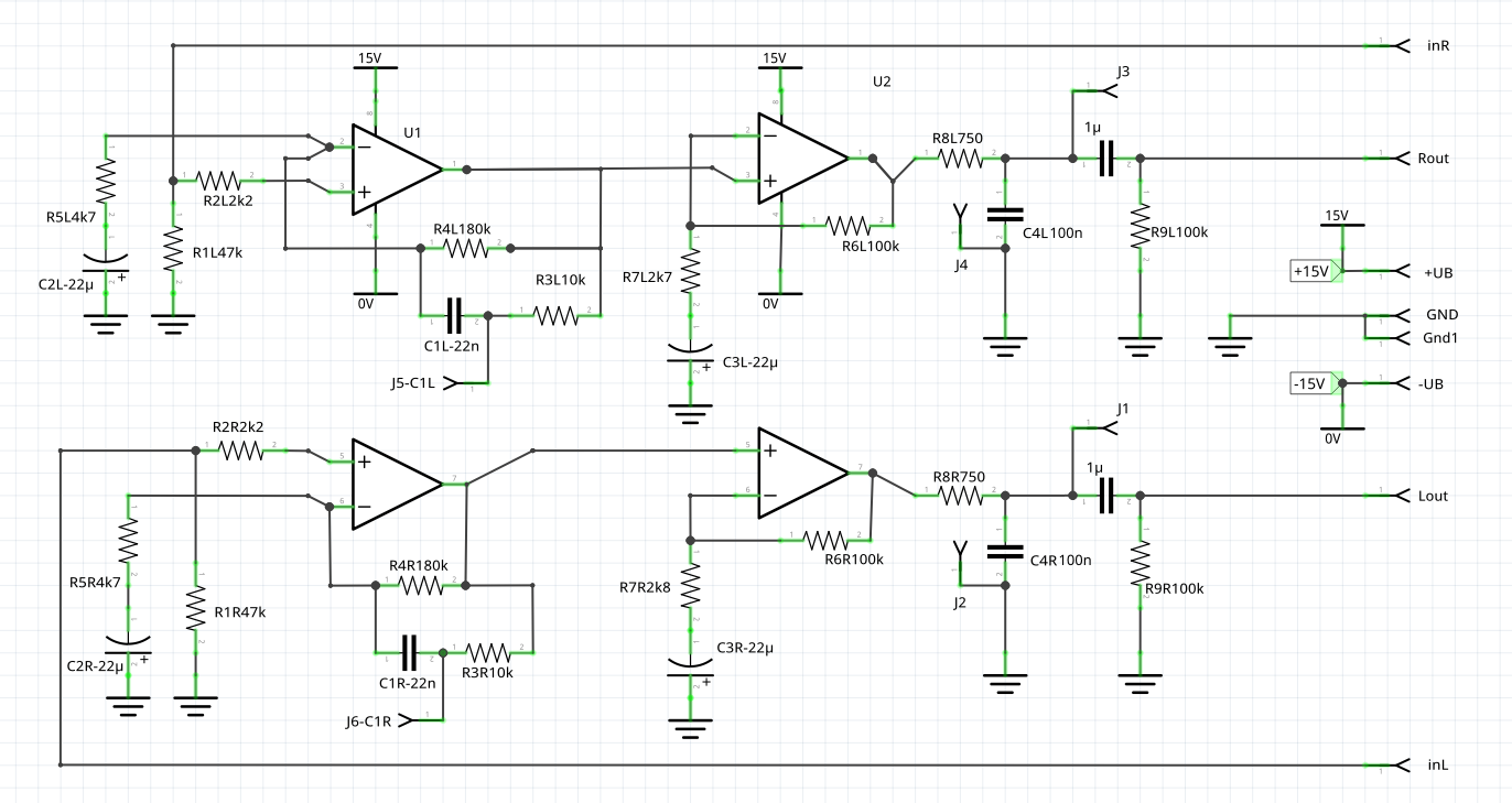
Die Schaltung, in Fritzing umgesetzt, sieht so aus :


DEALER-RIAA Modul Schaltplan

Ich habe die Bauteilbezeichnungen von Elliot übernommen. Als OP-Amp verwende ich den LM4562. Dieser wird in Ellots Unterlagen auch vorgeschlagen, neben dem NE5532 und OPA2134.

Zu beachten ist, das die Schaltung keinen Rumpelfilter enthält, es wird alles ausgegeben was vom Plattenspieler geliefert wird.

Ich zitiere hier mal die (übersetzte) Passage aus dem Elliot Dokument :

"...Beachten Sie, dass kein Rumpelfilter (Infraschallfilter) vorgesehen ist und die Schaltung, wie gezeigt, einen -3dB-Punkt für niedrige Frequenzen von etwa 3 Hz aufweist. Ein Plattenspieler mit geringem Rumpeln ist unerlässlich - vor allem, wenn Sie einen Subwoofer verwenden. Eine gut gedämpfte und isolierte Plattform für den Plattenspieler ist eine ausgezeichnete Idee, und ich hatte großen Erfolg mit einer großen Betonplatte, die sauber mit einem Lautsprecherteppich oder anderem Material bedeckt und mit Schaumgummi isoliert wurde..." - Zitatende -

Sollte sich allerdings ein Bedarf ergeben, müsste die Schaltung entsprechend angepasst werden.

In meinem Fall sehe ich zunächst keine Notwendigkeit für einen Rumpelfilter, da mein Thorens TD320mkII sich unauffällig verhält.


Als Platine in Modulform sieht sie so aus :

DEALER-RIAA-Modul




Eine erste Version der Platine ist unterwegs.  Sollte ich nicht damit grandios scheitern, werde ich hier weitere Infos, die Bauteilliste u.ä. hier ergänzen.

Wenn es ganz gut läuft und sogar Interesse besteht gibt es eventuell auch eine Platine zum Nachbauen...



EDIT 02.10.2025

Die Platinen sind gestern angekommen. Noch am Abend wurde ein Exemplar aufgebaut und erfolgreich getestet. Dies lief sofort. Der Ausgangspegel ist ebenso leise wie bei dem NAD PP2, sodass hier wieder die kanalindividuelle Lautstärkeeinstellung des DEALER ins Spiel kommt.



DEALER-RIAA-Modul-Prototyp



Der erste Höreindruck war schon mal positiv. Bei hohen Lautstärken gibt es ohne Signal Nebengeräusche, die ich noch nicht zuordnen kann, was durch die Enge im Gehäuse seine Ursache haben kann. Die Bauteilauswahl ist noch nicht optimal, ich hatte nicht alles 100% passend parat.

Daher werde ich das Modul mal extern, mit korrekten Bauteilen sowie eigenem Netzteil testen. 

Immerhin läuft es schon mal, ohne sich gleich in Rauch aufzulösen ;-)




EDIT 05.10.2025

Die Platine wurde nochmal entnommen, Bauteile angepasst und wieder eingebaut. Im Moment höre ich noch ein leichtes Brummen, bei voller Lautstärke aller beteiligten Komponenten.
Da der DEALER an sich ja brummfrei ist, sollte dieses nicht aus dem Gerät selber kommen. So ein Brummen kommt ganz schnell von extern rein...

Mit dem NAD PP2 hatte ich auch so meine Brummprobleme. Mir fehlt da jegliche Erfahrung mit anderen Geräten, vielleicht ist das beim Platten hören ja völlig normal?





Update 12.2025

Nach dem die ersten Anfragen kommen hier mal ein kleines Update. Dem Layout habe ich eine kleine Änderung verpasst. Bislang war es so das das Eingangssignal über die Leiste auf das Modul kam und dann aussen herum zum Eingang der RIAA-Stufe geführt wurde.

Die Kontaktleiste wurde auf die andere Seite gelegt, die Platine nun um 180° gedreht gesteckt. Nun landet das Phono-Signal direkt am Eingang der RIAA-Stufe. Dafür werden jetzt die beiden Ausgangsignal Aussen herum auf die Kontaktleiste geführt. Ich denke dies ist weniger kritisch als die erste Variante.


Dealer RIAA V4




Das Modul läuft in dieser Form, ich bilde mir ein das das Brummen damit etwas geringer ist. Mangels Bauteile kann ich beide Modul Varianten nicht parallel vorhalten um sie mal im direkten Verlgeich zu hören. Die Prioritäten liegen momentan wo anders, das Phono-Modul läuft gerade nebenbei so mit...

Ich kann damit im Moment leben, bin da recht pflegeleicht. Eigentlich bin ich ja froh das das überhaupt funktioniert ;-)












Zurück   -   Startseite   -   Impressum




Besucherzaehler