www.kappmeier.net


Modellbau - 8x Servo-Switch

15. Juni 2025

8x Servo-Switch



Als konsequente Weiterentwicklung des Multiswitch habe ich dessen Ansatz für das Steuern von mehreren Servos über 2 Sende-Kanäle verwendet.

Mit zwei Kanälen am Sender können 8 Servos unabhängig gesteuert werden, unabhängig aber nicht gleichzeitig. Mit dem 1. Kanal wird das zu bedienende Servo ausgewählt, mit dem 2. Kanal wird dieses Servo dann bedient.

Die Auswahl des zu steuernden Servos habe ich direkt vom Multiswitch übernommen.  Auf einem Kanal wird das gleiche Signal gesendet, sprich Senderseitig ein Servosignal mit Werten von 10%, 20% usw.

Nun gilt es das Servo-Signal eines Sender-Kanals weiterzuleiten. Am zweiten Eingang des Modules wird das 2. Servosignal des Empfängers gelesen. Dieses Signal wird dann über einen der 8 Ausgänge wiedergegeben.

Dazu gibt es in der Arduino Umgebung eine Funktion "servo.write(n)' aus der Library "<Servo.h>", die ist Teil des Lieferumfanges der Arduino-IDE. Diese macht nichts anderes als ein Signal zu senden, das genau dem entspricht was ein RC-Servo braucht. Der Wert 'n' in der Klammer entspricht der Angabe in Grad in einem Bereich von 0-180.

Der Aufbau einer Schaltung ist recht einfach, die Signale/Prozessorausgänge  werden einfach auf eine im Modellbau übliche 3 polige Steckerleiste gelegt, an die wiederum ein Servo direkt gesteckt wird. In meinem Schaltungsentwurf habe ich noch parallel zu jedem Servoanschluß einen Widerstand und eine LED gesetzt, dies ist für den Betrieb nicht notwendig und braucht nicht bestückt werden.

Wie beim Multiswitch kann auch hier ein 2x16 I²C LC-Display angeschlossen werden. Dies dient der Kontrolle und damit der Einrichtung, für den reinen Betrieb ist es nicht erforderlich.




Ein Video über die Funktion gibt es hier : https://www.youtube.com/watch?v=SNtm8wcv1Vg





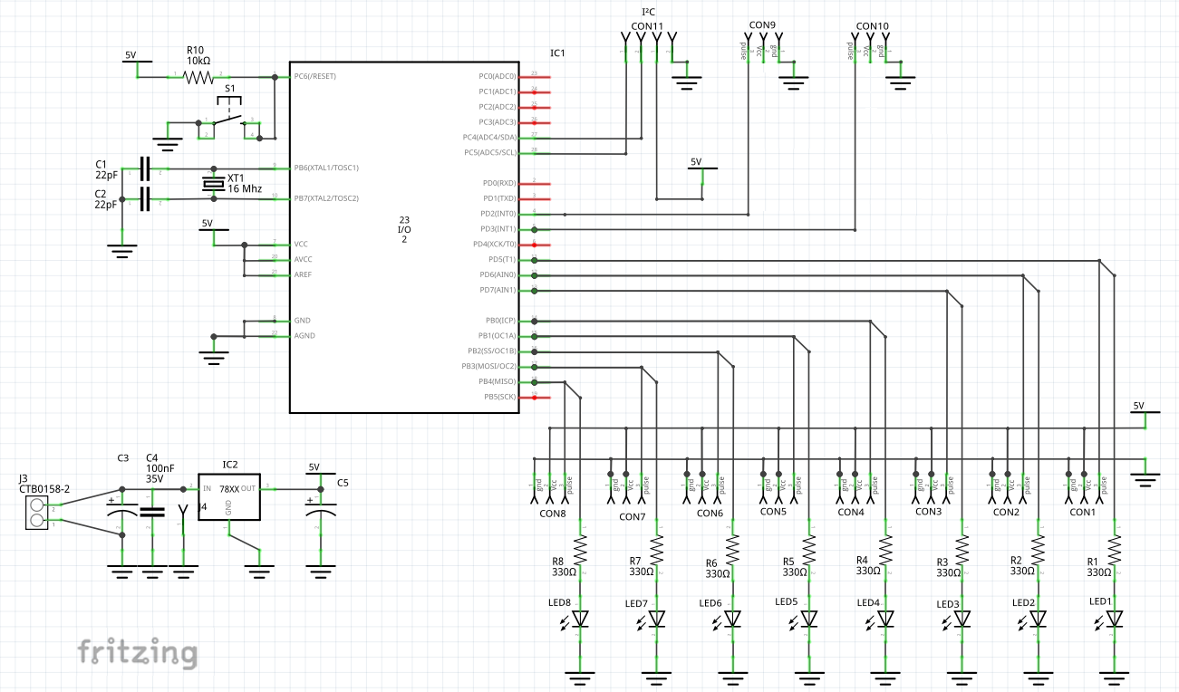
Hier der erste Entwurf in Fritzing:

Schaltplan 8x Servo-Switch




Das Platinen-Layout dazu sind so aus :

Layout 8x Servo-Switch revA


Zu sehen ist ein zusätzliche Festspannungsregler von Typ 7805. Damit lässt sich das Modul unabhängig mit Spannung versorgen, direkt aus der Batterie des Modells.

Zu beachten ist dabei der zu erwartende Stromverbrauch der Servos. In der vorgesehen Bauform TO220 gibt es Regler bis 2 A. Da ja immer nur ein Servo gesteuert wird sollte dies ausreichen.

Sollte ein separater BEC mit großer Leistung zur Verfügung stehen kann der 7805 auch entfallen und über dessen Anschlüssen können dann die 5V vom BEC zugeführt werden.


Entgegen den Multi-Switch Modulen habe ich vom Servo-Switch noch keine Platine. Lediglich eine Version ohne LED auf Lochraster habe ich aufgebaut.


Diese sieht so aus :


Lochraster1Lochraster2



Die Lötseite  :

Lochraster3



Nicht schön, aber selten. Allerdings ist gut zu sehen das der Verdrahtungsaufwand doch recht gering ist.


Momentan ist der Bedarf für eine geätzte Platine nicht vorhanden.






Über die Art wie ich den Multi-Switch anderen zur Verfügung stelle bin ich mir nicht nicht im klaren, erst einmal müssen Beta-Tester her...

Sollte jemand Interesse haben bin ich für Anfragen dankbar, einfach über die Mail um Impressum melden...
 





Zurück   -   Startseite   -   Impressum