


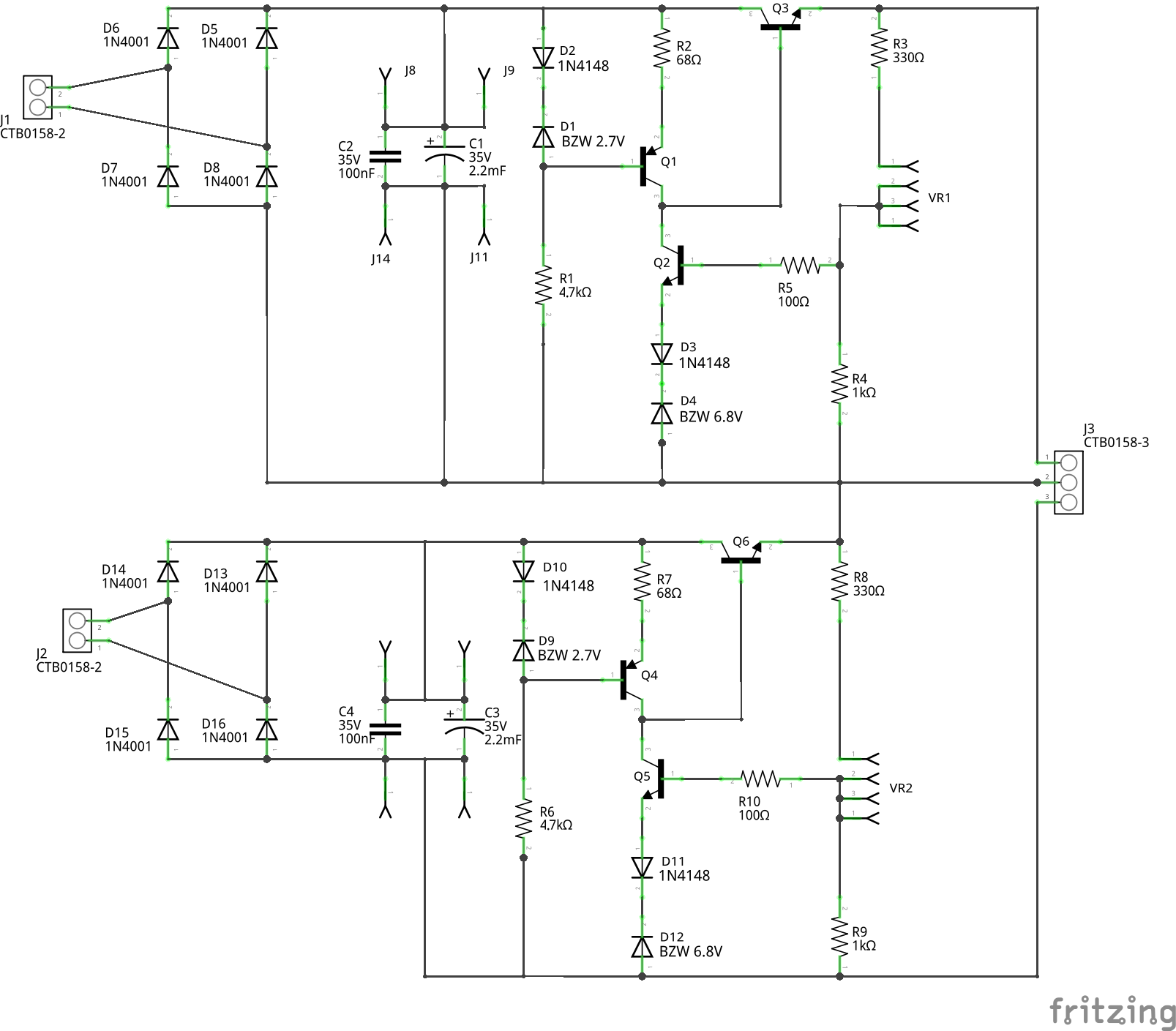
| D5, D6, D7, D8, D13, D14,
D15, D16 |
1N4001 |
| D2, D3, D10, D11 |
1N4148 |
| D1, D9 |
BZX79-2v7 |
| D4, D12 |
BZX79-6v8 |
| C1, C3 |
> 2.900 µF |
| C2, C4 |
100 nF |
| R1, R6 |
4.7 k |
| R2, R7 |
82 |
| R5, R10 |
100 |
| R3, R8 |
330 |
| R4, R9 |
1 k |
| VR1, VR2 |
2 k |
| Q1, Q4 |
BC 307 A |
| Q2, Q5 |
BC 107 A |
| Q3, Q6 |
BD 239 C |
