


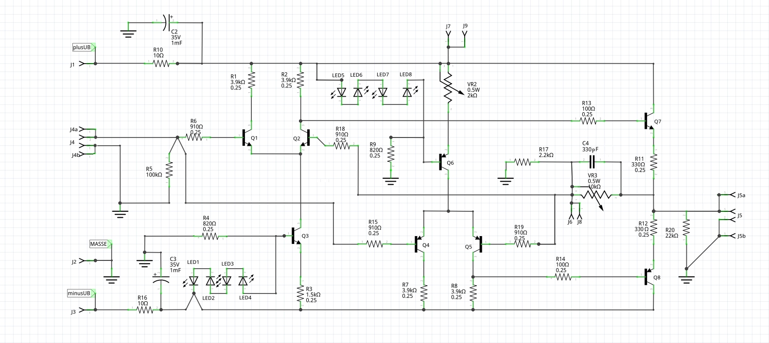
| R1, R2, R7, R8 |
3,9 k |
| R3 |
1.5 k |
| R4, R9 |
820 |
| R5 |
100 k |
| R6, R15, R18, R19 |
910 |
| R10, R16 |
10 |
| R11, R12 |
330 |
| R13, R14 |
100 |
| R17 |
2,2 k |
| R20 |
22 k |
| VR2 |
2 k |
| VR3 |
20 k |
| C2, C3 |
1000 µ, 25V, Radial |
| C4 |
330 p FKP2 PP-Puls-Kondensator |
| Q1, Q2, Q7 |
BC 550 C |
| Q3 |
BC 548 B |
| Q4, Q5, Q8 |
BC 560 C |
| Q6 |
BC 558 B |
| LED1 - LED8 |
LED, rot, 3mm ( Helligkeit kleiner
<50 mcd) |



| R1, R2, R7, R8, R21, R22, R27, R28 |
3.9 k |
| R3, R23 |
1.5 k |
| R4, R9, R24, R29 |
820 |
| R5, R25 |
100 k |
| R6, R15, R18, R19, R26, R35,
R38, R39 |
910 |
| R10, R16, R41, R42 |
10 |
| R11, R12, R31, R32 |
330 |
| R13, R14, R33, R34 |
100 |
| R17, R37 |
2.2 k |
| R20, R40 |
22 k |
| VR2, VR4 |
2 k |
| VR3, VR5 |
20 k |
| C2, C3, C6, C7 |
1000 µ, 25V, Radial |
| C4, C5 |
330 p FKP2 PP-Puls-Kondensator |
| Q1, Q2, Q7, Q9, Q10, Q15 | BC 550 C |
| Q3, Q11 |
BC 548 B |
| Q4, Q5, Q8, Q12, Q13, Q16 | BC 560 C |
| Q6, Q14 |
BC 558 B |
| LED1-LED8, LED9-LED16 |
LED, rot, 3mm ( Helligkeit kleiner <50
mcd) |